Funkempfängertechnik

Audion


Audion ist ein Begriff aus der Funkempfangstechnik, der mehrere Bedeutungen haben kann. In den meisten Fällen ist eine Schaltung beziehungsweise ein Schaltungsteil oder ein Bauelement zur Demodulation von Hochfrequenzsignalen gemeint, bei denen es sich zumeist um von einer Antenne aufgenommene Funksignale handelt. Wesentliches Merkmal ist die Verbindung der Demodulation mit einer Verstärkerwirkung in der selben Stufe. Ursprünglich arbeitete eine Audionschaltung mit einer Verstärkerröhre, in späteren Veröffentlichungen wird die Bezeichnung sinngemäß auch für Transistorschaltungen verwendet. Die Verwendung des Begriffs unterlag in der Literatur im Laufe der Zeit einem gewissen Wandel und ist zum Teil nicht eindeutig geklärt bzw. gegeneinander abgrenzbar. Keine der Anwendungen hat heute noch eine größere Bedeutung in der Funkempfangstechnik. Sie sind aber Grundlage für viele spätere Entwicklungen gewesen.


Inhaltsverzeichnis

[Bearbeiten] Definitionen

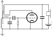
Triode (Audion) von Lee de Forest aus dem Jahr 1906
Triode (Audion) von Lee de Forest aus dem Jahr 1906

[Bearbeiten] Audion als Bauelement

Der ursprüngliche Begriff Audion geht auf die von Lee De Forest eingeführte Bezeichnung für die von ihm erfundene Triode zurück, die in einer Audionstufe verwendet wird. In [1] heißt es: "Audion: Röhrentypen nach de Forrest und Flemming." Hauptmerkmal ist die als zweite Anode aufgefasste dritte Elektrode (second plate)[2], die die Anordnung zugleich zu einem Gleichrichter und Verstärker macht. Diese Begriffsdefinition umfasst also den Röhrentyp und dabei auch die Funktion des Steuergitters zur Gleichrichtung und Verstärkung.

[Bearbeiten] Audion als Stufe

Das ursprüngliche Schaltungsprinzip Audion bezeichnet speziell die Anordnung zur Gittergleichrichtung entsprechend der Anwendung der Audionröhre. Es handelt sich damit bei der Audionstufe um einen Hochfrequenz-Detektor, obgleich jene Bezeichnung im allgemeinen eher mit dem Detektor-Empfänger assoziiert wird. Im Gegensatz dazu wird die in der Audionstufe gewonnene Gleichspannung zugleich verstärkt, indem die Gitterspannung durch Gleichrichtung der hochfrequenten Signalspannung in der Röhre selbst erzeugt wird.

Soll die Stufe zugleich zur Demodulation verwendet werden, arbeitet die verwendete Elektronenröhre damit einhergehend mit einem sogenannten gleitenden Arbeitspunkt, bei dem der Anodenstrom von der Stärke der Hochfrequenz-Signalspannung abhängt. Die mit ansteigender hochfrequenter Signalspannung zunehmend negativer werdende Gitterspannung hat dazu proportional eine Abnahme des Anodenstroms zur Folge.

In der gezeigten Schaltung ist der Lastwiderstand ein elektrischer Hörer (z.B. Kopfhörer), mit dem infolge einer Modulation hervorgerufene Schwankungen des Anodenstroms wiedergegeben werden, ein amplitudenmoduliertes Signal wird hörbar gemacht.

Prinzip des Audions
Prinzip des Audions

Allgemein wird überwiegend die Kathode als gemeinsamer Bezugspunkt für Ein- und Ausgang angesehen. Befindet sich bei dieser Betrachtungsweise im Anodenkreis ein Lastwiderstand, bewirkt eine Abnahme des Anodensstroms an selbigem einen ebenfalls abnehmenden Spannungsabfall. Folge ist die Zunahme der ja im positiven Bereich liegenden Anodenspannungwerte. Ein am Gitter anliegendes, aus der Gleichrichtung entstandenes Signal wird in diesem Sinne also nicht nur verstärkt, sondern auch invertiert, so dass mit zunehmender HF-Signalspannung auch die Anodenspannung ansteigt.

Zumeist wird das mittels einer Audionstufe gewonnene Signal an der Anode abgenommen und in einer oder mehreren Stufen weiterverarbeitet bzw. -verstärkt. Soll lediglich die niederfrequente Wechselspannungskomponente weiterverarbeitet werden, wird dazu die Signalspannung über einen Koppelkondensator abgenommen. Zunächst war dafür auch ein Niederfrequenz-Transformator (Übertrager) gebräuchlich.

[Bearbeiten] Audion als Schaltung

wurde zunächst eine sich innerhalb eines Empfangsgerätes oder einer Empfangsbaugruppe befindliche Anordnung bezeichnet, die mit einer Audionstufe arbeitete. Ursprünglich bezog sich dies auf eine Röhrenstufe in der von De Forest gefundenen Anordnung mit einer Röhre. Später wurde der Begriff von einigen Autoren auch für andere Geradeausempfänger-Schaltungen und insbesondere Einkreiser verwendet, bei denen eine Elektronenröhre zugleich demoduliert und verstärkt. Mit dem Aufkommen der Bipolartransistoren und den Feldeffekttransistoren wurde der Begriff auf damit realisierte Schaltungen ausgeweitet, obgleich vor allem mit ersteren aufgebaute mit der ursprünglichen Wirkungsweise kaum mehr etwas gemeinsam hatten. Die mitunter zu findende Defininiton, nach der es sich um eine Schaltung handelt, bei der ein einziges verstärkendes Bauelement mehrere Funktionen zum Empfang zugleich übernimmt, ist zu allgemein.

Gegenbeispiele:

[Bearbeiten] Audion als Gerät

wird ein Empfangsgerät als Ganzes bezeichnet, in dem eine Audionstufe bzw. -Schaltung zur Anwendung kommt und diese ggf. zur Erzielung größerer Empfangslautstäke nur durch einen NF-Verstärker ergänzt ist. Die in Deutschland bekanntesten Geräte dürften die verschiedenen Volksempfänger und die in der Nachkriegszeit von der späteren Grundig AG vertriebenen Heinzelmann-Bausatzempfänger sein. Audionempfänger wurden nicht nur als Rundfunkempfänger hergestellt, sondern auch als Bausatz- oder Fertiggeräte für den Amateurfunkempfang. Außerdem sind für solche Geräte, sowohl für den Rundfunk- als auch den Amateurfunkempfang unzählige Bauanleitungen und Bauvorschläge veröffentlicht worden.

[Bearbeiten] Ausnahmen

Gelegentlich ist von einer Audion-Anordnung die Rede, obgleich es sich nicht um die Demodulation in Verbindung mit einer Verstärkerwirkung dreht: Das Prinzip der Gittervorspannungserzeugung durch Gleichrichtung des Eingangssignals findet man auch in anderen, mit Röhren arbeitenden Schaltungen. Vor allem bei verschiedenen Oszillatorschaltungen und in Sonderfällen auch bei Verstärkerstufen (insbesondere Senderstufen) erfolgt die Arbeitspunkteinstellung durch Gittergleichrichtung entsprechend der Audionstufe.

[Bearbeiten] Geschichte

[Bearbeiten] Anfangszeit des Rundfunks

Nach Erfindung der Audionröhre wurde die Audionstufe in der Anfangszeit des Rundfunks, d.h. zu Beginn der 1920er Jahre neben dem Detektorempfänger rasch zur beliebtesten Anordnung zur Hörbarmachung von Rundfunksignalen. Zuvor verwendete Empfänger (mit sog. Fritter bzw. Kohärer, mit Kristall-Detektor oder Röhrendiode) arbeiteten passiv, d.h. ohne Verstärkung, während mit dem Audion erstmals eine Anordnunung mit Verstärkerwirkung zur Verfügung stand. Der Kristalldetektor konnte sich daneben im weiteren nur deshalb behaupten, weil er ohne eigene Stromversorgung arbeitet und weil man in Deutschland zunächst eine Audionversuchserlaubnis der Reichspost benötigte.

Infolge der anfänglich beim Audion eingesetzten Röhren, die mit Wolframkathoden arbeiteten und vergleichsweise hohe Heiztemperaturen aufwiesen, waren damalige Schaltungen etwa nur halb so empfindlich, wie solche mit den später erschienenen Röhren mit Oxidkathoden. Die anfänglichen Schaltungen waren im Vergleich zu mit heutigen Feldeffekt-Transistoren realisierbaren Audionschaltungen wesentlich unempfindlicher.

Durch Erweiterungen des Audions entstanden verschiedenste Empfängerkonzepte. Einigen der rückgekoppelten Schaltungen wurde sogar gleichzeitige HF- und NF-Verstärkung (Reflexempfänger) sowie Demodulation in ein und derselben Röhre nachgesagt [3], obgleich dies aus technischer Sicht nicht zutreffend gewesen sein kann. Das Reflex- ist mit dem Audionprinzip grundsätzlich unvereinbar, da dort Linearität erforderlich ist, die Demodulation benötigt hingegen Unlinearität.

Es wurde eine Vielzahl von Röhrenschaltungen herausgearbeitet, die im engeren oder weiteren Sinne überwiegend auf das Audionprinzip zurückzuführen waren. Da die Verstärkerwirkung auch eine Rückkopplung ermöglichte, fand man schnell die Möglichkeit, im Audion die empfangende und die in der Stufe selbst erzeugte Frequenz zu überlagern. Aus dieser Erkenntnis entstand dann auch der Superhet-Empfänger. Er hat noch heute die größte Bedeutung in der Funkempfangstechnik, obgleich das Audionprinzip darin nicht mehr zu finden ist.

In den ersten Superhets, die noch in den 1920er Jahren hergestellt wurden, fand man zur Demodulation und Verstärkung Audion-Stufen, da dies den Aufwand im Zwischenfrequenzteil klein hielt [4][5]. Später kamen bei diesem Empfängertyp wieder überwiegend Röhrendioden als Demodulator zum Einsatz, so dass die Audionschaltung hier ihre Bedeutung verlor.

[Bearbeiten] Bedeutung zur Zeit des 3. Reiches

Obwohl in den 1930er Jahren der Stand der Empfängertechnik weiter fortgeschritten war, behielt das Audionprinzip weiterhin eine große Bedeutung, da es vor allem in den diversen Typen der Volksempfänger zu finden war. Ein Vorteil war, dass sich die Geräte zu diesem Zeitpunkt billig herstellen und daher zu einem kleinen Preis anbieten ließen, so dass ein immer größerer Teil der Bevölkerung am Rundfunkempfang teilnehmen konnte. Diversen Quellen zufolge lag darin aber auch die Absicht, die Menschen mit der nationalsozialistischen Propaganda zu erreichen. In diesem Sinne soll die im Vergleich zum Superhet schlechtere Empfangsleistung erwünscht gewesen sein, um den Empfang von Sendern aus anderen Ländern zumindestens zu erschweren.

[Bearbeiten] Das Audion in der Nachkriegszeit

Nach dem 2. Weltkrieg behielt das Audion zunächst eine gewisse Bedeutung vor allem infolge des Mangels. Nicht von den Siegermächten beschlagnahmte Rundfunkgeräte wurden vielerorts instandgesetzt und mehrere zerstörte Geräte jeweils zu einem funktionsfähigen Gerät zusammengefügt. Die Audionschaltung hatte dabei den Vorteil, dass sie leicht zu durchschauen war und dass kaum Spezialbauteile benötigt wurden [6].

Bis in die Nachkriegszeit hinein fand man das Audion noch gelegentlich in zur Gattung der sogenannten Zwerg- bzw. Kleinsuper zählenden Geräten als Zwischenfrequenzstufe zur Verstärkung und Demodulation [7],[8], [9]. [10].

[Bearbeiten] Bis in die Gegenwart

Schaltungen mit Transistoren wurden dem Röhrenaudion zu einer Zeit nachempfunden, als dieses bereits überwiegend vom Röhren-Überlagerungsempfänger (Superheterodyn) abgelöst war. Dabei wurden Empfangsschaltungen mit Bipolartransistoren entwickelt, welche auch als Transistoraudion bezeichnet wurden, die jedoch strenggenommen nicht nach dem Prinzip des Audions arbeiteten. In Einzelfällen wurden dabei in der Literatur auch Schaltungen als „Audion“ bezeichnet, bei denen eine separate Diode zur Amplitudendemodulation diente, wobei zwischen Diode und Verstärkerbauelement dann in der Regel eine Gleichstromkopplung vorlag.

Zumeist handelte es sich bei den transistorisierten Anordnungen um einkreisige Geradeausempfänger. Eine größere kommerzielle Bedeutung erlangten solche Empfänger als Fertiggeräte nicht[11][12]. In kleineren Stückzahlen gefertigt, gab und gibt es bis heute aber Bastelsätze für Amateurfunk-Einsteiger und für Schüler zum Kennenlernen der Rundfunktechnik. Außerdem findet man zahlreiche Bastelanleitungen, so dass eine gewisse Bedeutung in der Hobbyelektronik erhalten geblieben ist. Noch heute erhältlich ist das nach diesem Prinzip arbeitende Fertiggerät MFJ-8100 von MFJ Enterprises Inc. (USA), welches zum Empfang von Kurzwellen ausgelegt ist.

[Bearbeiten] Wirkungsweise

Die Funktionen des Audions als Empfängerstufe oder -Schaltung sind:

  • die Demodulation der durch die Antenne empfangenen amplitudenmodulierten Hochfrequenz im aktiven Bauelement, zum Beispiel an der gekrümmten Kennlinie der Steuerelektrode.
  • eine NF-Verstärkung des demodulierten Signals.
  • meist auch eine Hochfrequenz-Verstärkung der Empfangsfrequenz, wobei diesem Zweck eine üblicherweise von außen einstellbare Rückkopplung dient. Sie verbessert bei geeigneter Justierung infolge der damit einhergehenden Entdämpfung die wirksame Kreisgüte des zur Frequenzselektion dienenden, abstimmbaren Schwingkreises, so dass zugleich die Trennschärfe vergrößert wird.

Das Prinzip ist die Demodulation eines amplitudenmodulierten Signals mit einem Hüllkurvendetektor in Kombination mit einer Verstärkung. Der Zweck dieser Mehrfachnutzung einer Stufe kann die Einsparung (damals teurer) Verstärker-Bauelemente (Röhre, Transistor) sein, aber auch das Ziel eine einfache Schaltung zu erhalten, die sich für Demonstrationszwecke, Bauanleitungen und Bausätze besser eignet.

[Bearbeiten] Gitteraudion

Nachdem weitere Schaltungen zur gleichzeitigen Demodulation und Verstärkung mittels Radioröhren ausgearbeitet wurden, wurden zur Unterscheidung von einigen Autoren die Begriffe Gitteraudion, Steilaudion und Bremsaudion eingeführt[13][14]. Beim Gitteraudion handelt es sich dabei um die in einer Empfängerschaltung eingesetzte ursprüngliche Anordnung der Audionstufe.

Diese Namensgebung rührt daher, dass die Gleichrichtung über die Gitter-Kathoden-Strecke erfolgt. Das somit schon gitterseitig verfügbare, demodulierte Niederfrequenzsignal liegt zugleich zur Steuerung und Verstärkung durch selbige Röhre am Steuergitter an. Das der Demodulation zugrundeliegende Prinzip ist das des Einweggleichrichters in Parallelschaltung. Der Gitterkondensator dient dabei zugleich als Ladekondensator für die Gleichrichtung und zur hochfrequenzmäßigen Ankopplung des Schwingkreises an den Demodulator. Der Gitterableitwiderstand stellt hierbei den Lastwiderstand dar. Dieser Widerstand und der Gitterkondensator werden zusammengefasst oft als Gitterkombination bezeichnet. Weil der Schwingkreis im Niederfrequenzgebiet einen vernachlässigbar kleinen Widerstand aufweist, kann der Gitterableitwiderstand auch direkt parallel zum Gitterkondensator geschaltet sein. Damit entsteht ein Zweipol mit komplexem Widerstand, der als einzelnes Bauelement aufgefasst werden kann. Früher wurden solche Gitterkombinationen auch tatsächlich als Einzelteile hergestellt.

Die Zeitkonstante der Gitterkombination wird so groß gewählt, dass die gleichgerichteten Impulse des hochfrequenten Trägersignals am Gitter der Röhre weitgehend kurzgeschlossen sind und sich der Kondensator mit der entsprechenden Spannung auflädt. Andererseits muss das mit der Gleichrichtung zurückgewonnene, niederfrequente Modulationssignal ja erhalten bleiben. Die Zeitkonstante muss also wiederum auch so klein sein, dass die Spannung den Änderungen des Niederfrequenz-Signals folgen kann. Aufgrund der Polarität der Gitter-Kathoden-Strecke nähert sich die entstehende Niederfrequenz der Hüllkurve des Sendersignals im Bereich der negativen hochfrequenten Spitzenwerte an.

Schaltung Gitteraudion und Steilaudion
Schaltung Gitteraudion und Steilaudion

Ohne Eingangssignal tritt infolge des Gitteranlaufstroms am Gitterableitwiderstand ein geringer, im allgemeinen zu vernachlässigender Gleichspannungsabfall auf. Mit zunehmender hochfrequenter Signalspannung steigt der negative Wert der Gitterspannung an, wobei es zu einer Kompression der Empfangslautstärke kommt.

Nachteilig beim Gitteraudion sind die etwas größeren Verzerrungen, die sich bei Musikdarbietungen und starken Sendersignalen bemerkbar machen können. Vorteilhaft hingegen ist die größere Eingangsempfindlichkeit.

[Bearbeiten] Anodengleichrichter

Signalverlauf beim Gitter- und beim Anodengleichrichter
Signalverlauf beim Gitter- und beim Anodengleichrichter

Bei dem auch als Steilaudion bezeichneten Anodengleichrichter erfolgt die Demodulation an der gekrümmten Übertragungskennlinie ohne Gitterstrom. Die Ansteuerung erfolgt damit theoretisch leistungslos. Infolgedessen wird der Schwingkreis weniger bedämpft.

Die Gleichrichtung erfolgt am Sperrpunkt. Durch eine hinreichend große negative Gittervorspannung wird die Röhre in einem Arbeitspunkt betrieben, bei dem fast nur die positiven Halbwellen des hochfrequenten Eingangssignals weiterverarbeitet werden können. Diese rufen entsprechende Anodenstromänderungen hervor, es erscheint an der Anode eine Spannung mit umgekehrter Phasenlage. Der Anodengleichrichter arbeitet im Gegensatz zum Gitteraudion damit als Hochfrequenzverstärker.

Befindet sich ein Lastwiderstand im Anodenkreis, nimmt mit zunehmender hochfrequenter Eingangsspannung der Gleichanteil der Spannung an der Anode ab. Der Hochfrequenzanteil wird an der Anode mit einem Ladekondensator integriert, so dass dieser Gleichanteil sowie bei genügend kleiner Zeitkonstante von Ladekondensator und Ausgangswiderstand das niederfrequente Modulationssignal verbleibt. Unmittelbar aus dieser Wirkungsweise leitet sich die ebenfalls gebräuchliche Bezeichnung Richtverstärker ab.

Der Anodengleichrichter kann auch größere Amplituden verzerrungsarm demodulieren. Hingegen sind Verstärkung und Empfindlichkeit geringer.

[Bearbeiten] Bremsaudion

Eine Sonderstellung nahm das mit einer speziellen Bremsfeldröhre arbeitende Bremsaudion ein, das vor allem zum Empfang ultrakurzer Wellen entwickelt wurde.

[Bearbeiten] Rückkopplungsaudion

Eine enorme Steigerung der Empfindlichkeit und Trennschärfe der Audionschaltung kann erreicht werden, indem ein Teil der verstärkten Hochfrequenz mit gleicher Phasenlage auf den Eingangsschwingkreis rückgekoppelt wird, wodurch die Schwingkreisverluste zu einem großen Teil kompensiert werden (Entdämpfung). Die Rückkopplung sollte von Hand so eingestellt werden, dass gerade noch keine Selbsterregung auftritt. Andernfalls arbeitet das Gerät als Oszillator und sendet selbst Funkwellen aus, so dass der Empfang in der Nachbarschaft gestört werden kann. Bei geeigneter Justage der Rückkopplung lassen sich auch weit entfernte Sender gut empfangen.

Der Audionempfänger (ein Geradeausempfänger) wurde in den meisten Bereichen vom sogenannten Superheterodyn-Prinzip (Überlagerungsempfänger) verdrängt. Die Gründe dafür waren u. a. die diffizile Bedienung des Audions (2-Knopf-Bedienung), die ungenaue Frequenzeinstellung, die Abhängigkeit von der Antenne, die Verzerrungen (Klirrfaktor) bei starken Sendern, die fehlende Schwundautomatik, die relativ geringe Trennschärfe und schlechter bzw. rückkopplungsabhängiger Frequenzgang sowie die Gefahr der unerwünschten und verbotenen Abstrahlung von Schwingungen bei zu stark eingestellter Rückkopplung (die zum Rückkopplungspfeifen führen). Genau diese Rückkopplung ermöglichte es, auch Morsecode und Einseitenband-Telefonie (SSB) zu empfangen.[15](sog. Regenerativ-Empfänger[16][17]). Edwin Howard Armstrong hatte maßgeblich Anteil an der Entwicklung des Regenerativempfängers.

Weiter oben gezeigte, hier mit Rückkopplung erweiterte Audion-Prinzipschaltung
Weiter oben gezeigte, hier mit Rückkopplung erweiterte Audion-Prinzipschaltung

Die Gefahr von Störungen infolge der angezogenen Rückkopplung kann man durch geeignete Schaltungsmaßnahmen (Entkopplung mit Trennstufe bzw. Hochfrequenzvorverstärker, Abschirmung und andere Maßnahmen) weitgehend verhindern. Das „Rückkopplungspfeifen“ wird durch die Differenz der Eigenschwingfrequenz und der Frequenz eines benachbarten Senders hervorgerufen. Wenn beide Frequenzen übereinstimmen, ist die Differenzfrequenz Null und es ist kein Ton mehr zu hören. Das wurde von einigen Hörern als Abstimmhilfe verwendet („Einpfeifen“), führte aber auch zu den bereits genannten Störungen für die Nachbarschaft. Die Frequenz der Eigenschwingung ist bei einfachen Geräten (besonders bei Einkreisern ohne Vorstufe und bei Geräten ohne Abschirmung) sehr von der Umgebung abhängig, so dass sich die Tonhöhe selbst schon bei Bewegung verändert. Das Grundprinzip wurde für eines der ersten elektronischen Musikinstrumente, das Theremin, ausgenutzt.

[Bearbeiten] Pendelaudion

Der früher oft auch als Pendelaudion bezeichnete Superregenerativempfänger ist aus Versuchen mit der Audionschaltung hervorgegangen. In seiner Wirkungsweise hat er jedoch nur die wesentlichen Gemeinsamkeiten, dass auch hier zur Realisation ein Schwingkreis und ein Verstärkerbauelement (Röhre bzw. Transistor) ausreichen.

[Bearbeiten] Transistoraudion

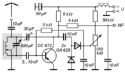
Unzutreffende Prinzipschaltung eines Transistor-Audions ohne Rückkopplung
Unzutreffende Prinzipschaltung eines Transistor-Audions ohne Rückkopplung

Häufig für ist in der Literatur für Transistorschaltungen die in der Abbildung gezeigte Wirkungsweise angegeben. Sie ist jedoch unzutreffend, da die Diode in Durchlassrichtung geschaltet sein muss und deshalb nicht effizient als Gleichrichter wirken kann. Die angegebene Schaltung würde mit umgepolter Diode für die Gittergleichrichtung bei der Röhrenschaltung zutreffen.

Die meisten Transistoraudion-Schaltungen wurden mit den ab Mitte des 20. Jahrhunderts verfügbaren Bipolartransistoren realisiert. Die Demodulation erfolgt bei den Transistorschaltungen durch unsymmetrische Verstärkung am oberen oder unteren Ende des Austeuerbereichs, die Gleichrichtung kommt also am Sättigungs- oder am Sperrpunkt zustande [18]. Letztgenannte Schaltungen sind in ihrer Wirkungsweise mit dem Steilaudion verwand. Bei einigen einfachen Schaltungen ist die Demodulation mit der Differentiation des modulierenden Signals verbunden, das niederfrequente Signal steigt mit dessen steigender Frequenz an.

Oft ist der Arbeitspunkt einstellbar, so dass sich für die Demodulation der günstigste Kompromiss zwischen Verstärkung und Verzerrungsarmut finden läßt, denn die Arbeitspunkteinstellung ist auf Grund der unlineareren Kennlinien beim Transistor erheblich kritischer, wie bei den Röhrenschaltungen. Bei einigen Schaltungen reicht der Einstellbereich vom Sperr- bis zum Sättigungsbereich. Durch Veränderung des Arbeitspunktes während des Betriebs ändern sich Verstärkung und die Transistorkapazitäten, so dass dies Auswirkungen auf die Arbeitsfrequenz und den Grad einer etwa vorhandenen Rückkopplung hat. Solche Schaltungen sind daher schwierig zu justieren.

Transistoraudion mit HF-Rückkopplung
Transistoraudion mit HF-Rückkopplung

Auch Feldeffekttransistoren Sperrschicht-Feldeffekttransistoren (JFET) oder MOSFETs eignen sich für Audionschaltungen und es sind entsprechende Schaltungen entwickelt worden. Sie sind üblicherweise nach Art des Steilaudions ausgeführt, erkennbar am Fehlen der Gitter- bzw. hier (RC-)Gate-Kombination und dem ausgangsseitigen Ladekondensator. Zu dem Zeitpunkt, wo solch moderne Bauelemente allgemein verfügbar waren, war das Interesse, neue Transistoraudione zu entwickeln, jedoch eher gering. Inzwischen ließen sich mit Hilfe von Integrierten Schaltungen und Keramikfiltern auch von Amateuren und Radiobastlern kostengünstig Superhetempfänger bauen.

[Bearbeiten] Reflexaudion

Schaltung eines Reflexaudions mit einem Transistor
Schaltung eines Reflexaudions mit einem Transistor [19]

Reflexaudion ist eine nicht einheitliche Bezeichnung des Transistoraudions und anderer Funk-Empfangsschaltungen mit Transistoren, bei denen das Prinzip der Rückkopplung und mehrfache Ausnutzung des Verstärkers angewendet wird. Dies wird auch als „Reflexschaltung“ bezeichnet. Solche Empfangsschaltungen wurden nur von Elektronikbastlern eingesetzt und finden in heute üblichen Empfangsschaltungen keine Anwendung. Der Grund liegt darin, dass die Verstärkung im Rückkopplungskreis vom Signalpegel abhängig ist und daher kritisch zu justieren ist. Auch aufgrund sinkender Herstellungspreise für elektronische Bauelemente ist die Mehrfachnutzung eines Transistors wenig attraktiv.

Im Gegensatz zum Audion mit Elektronenröhren wird bei den als Reflexaudion bezeichneten Transistorschaltungen nicht nur die Hochfrequenz zurückgeführt (Rückkopplung), sondern auch die mit schaltungstechnisch getrennten Demodulator gewonnene Niederfrequenz. Die betreffenden Transistorschaltungen erfüllen nicht das Kriterium, dass die Demodulation im verstärkenden Bauelement erfolgt. Die Verwendung des Begriffes „Reflexaudion“ wird daher kontrovers diskutiert. Es gibt Hinweise, dass mit dieser Bezeichnung ursprünglich Schaltungen gemeint sein könnten, die in Abhängigkeit von der Signalstärke vom Reflex- zum Audionempfang übergehen.

[Bearbeiten] Weblinks

Commons
 Commons: Audion – Bilder, Videos und Audiodateien

[Bearbeiten] Literatur

  • Friedrich Benz: Einführung in die Funktechnik. 3 Auflage. Springer Verlag, Wien 1944.

[Bearbeiten] Quellen

  1. Practical Wireless Encyclopaedia, F.J.Camm, George Newnes Limited 7th Edition 1939, S. 52
  2. ebenda: „Audion: The de Forrest and Flemming types of valve. The main feature is the second plate, which makes it a rectifier and amplifier.“.
  3. "Österreichischer Radio-Amateur", Radiotechnische Monatszeitschrift, Folge 5/1927, S. 353-354
  4. Hanns Günther, Das Zweite Schaltungsbuch, 1926, Frankh'sche Verlagshandlung, Stuttgart
  5. „Österreichischer Radio-Amateur“, Radiotechnische Monatszeitschrift, Folge 5/1927, S. 346
  6. Otto Kappelmeyer, Geradeausempfänger Reparatur-Praktikum, 1947, Jacob Schneider Verlag, Berlin-Tempelhof
  7. Werner W. Diefenbach, Standardschaltungen der Rundfunktechnik,1942
  8. Karl Schultheiss, Der Kurzwellenamateur, 5. Auflage von 1955, Franckh'sche Verlagsbuchhandlung W. Keller & Co., Stuttgart
  9. „Transistor-Praxis“, Heinz Richter, Franckh'sche Verlagsbuchhandlung 1959, S. 129,
  10. Hans-Joachim Fischer, Amateurfunk - ein Handbuch für den Kurzwellenamateur, 1962, Franckh'sche Verlagsbuchhandlung W. Keller & Co., Stuttgart
  11. Heinz Richter, Neues Bastelbuch für Radio + Elektronik, Franckh'sche Verlagshandlung Stuttgart 1957
  12. Karl-Heinz Schubert, Amateurfunk, Militärverlag der Deutschen Demokratischen Republik, Berlin, 5. Auflage 1978
  13. "Elektronen-Röhren 4. Band Gleichrichter und Empfänger ", H. Barkhausen, S. Hirzel Verlag 1937, S. 97 ff.,
  14. Radio-Praktikum, I. Gold, Verlag Hallweg Berlin, 3. Auflage 1948, S.162/163
  15. Drahtlose Telegraphie,Johannes Wiesent, Verlag von Ferdinand Enke 1919, S.28 Der Schwebungsempfang
  16. ARRL HANDBOOK, Kirk A. Kleinschmidt, American Radio Relay League, 1990, S.12-7, ISBN 0-87259-167-0
  17. Principles and Practice of Radio Servicing, H.J Hicks, M.S., McGraw-HILL BOOK COMPANY 1943 Second Edition, S.176
  18. Heinz Richter, Neues Bastelbuch für Radio und Elektronik, Franckh'sche Verlagsbuchhandlung Stuttgart, 1957, Seiten 23, 24 und 25
  19. Schaltung nach: Hagen Jakubaschk „Radiobasteln - leicht gemacht“ 1964, Kinderbuchverlag der DDR, Seite 318 Abb.200 (Vom Autor wird diese Schaltung auf der Seite 319 als Reflexaudion und als Einkreiser bezeichnet)

Weiterhin:

  • Funktechnik Jahressammelmappe 1948: Schaltungsbeschreibungen, Marktübersicht.
Urheberrecht
Wikipedia Logo Text und Bilder der Lexikonartikel stammen aus der freien Enzyklopädie Wikipedia und stehen unter der GNU Free Documentation License.
Copyright © 2005-2010 Hardware-Aktuell. Alle Rechte vorbehalten.